更新日:2026/01/30
相談支援専門員とは、障害のある方やその家族に対して、福祉サービスの利用を支援する専門職です。
主に障害者総合支援法に基づく相談支援事業で配置されます。
【サービス等利用計画(案)の作成】
障害福祉サービスを利用するためには、原則として市町村が発行する受給者証が必要となります。
受給者証の交付にあたっては、相談支援専門員が本人の意向や生活状況、支援ニーズを踏まえて、必要な障害福祉サービスを整理した「サービス等利用計画案」を作成します。
この計画案の内容について市町村が妥当性を認めた場合、受給者証が交付されます。
その後、相談支援専門員は、支給決定内容を踏まえて正式な「サービス等利用計画」を作成し、これに基づいて障害福祉サービスの利用が開始されます。
【モニタリング】
サービス利用開始後は、一定期間ごとに利用状況や生活状況の確認(モニタリング)を行います。
本人の状況や意向の変化、サービス内容の適否を確認し、必要に応じてサービス等利用計画の見直しを行います。
【関係機関との連携】
市町村、障害福祉サービス事業所、医療機関、教育機関などの関係機関と連携し、情報共有や調整を行います。
【総合的な相談対応】
障害のある本人およびその家族からの相談に応じ、生活、就労、住まい、家族関係など、日常生活全般に関わる幅広い課題について総合的な相談支援を行います。

相談支援専門員になる為には
① 実務経験
② 研修の修了
のどちらも満たす必要があります。
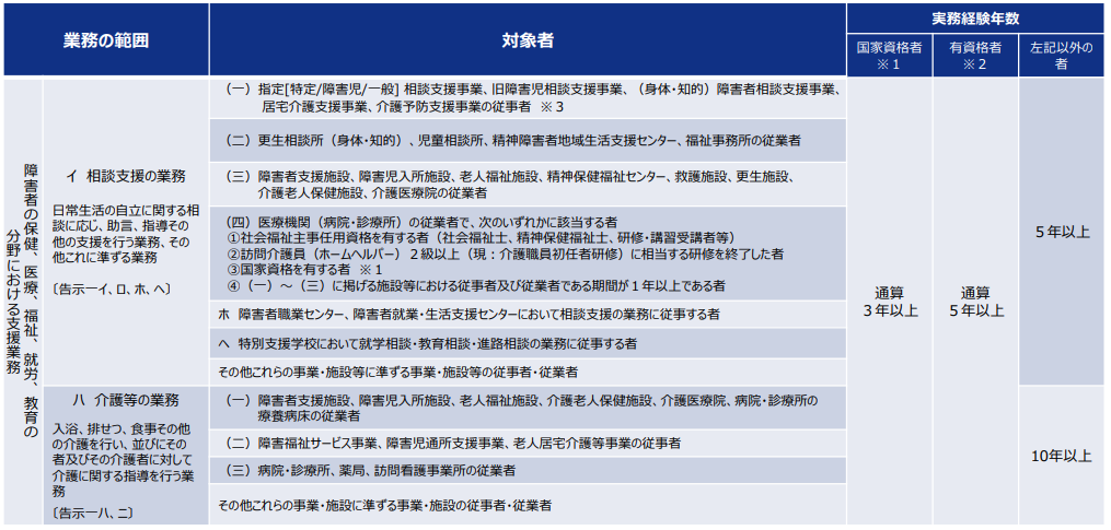
実務経験は国家資格の保有や従事している業務の内容によって必要とされる年数が異なります。

※1 国家資格とは、医師、歯科医師、薬剤師、保健師、助産師、看護師、准看護師、理学療法士、作業療法士、社会福祉士、介護福祉士、視能訓練士、義肢装具士、歯科衛生士、言語聴 覚士、あん摩マッサージ指圧師、はり師、きゅう師、柔道整復師、栄養士(管理栄養士を含む。)、精神保健福祉士、公認心理師の資格を有し、その資格に基づく業務に5年以上従事している者のことをいう。
※2 上記ハの介護等の業務に従事する者で、次のいずれかに該当する者
(1)社会福祉主事任用資格を有する者(社会福祉士、精神保健福祉士、研修・講習受講者等)
(2)保育士
(3)児童指導員任用資格者
(4)訪問介護員(ホームヘルパー)2級以上(現:介護職員初任者研修)に相当する研修を終了した者
(5)精神障害者社会復帰指導員(精神障害者社会復帰施設の設備及び運営に関する基準第17条第2項各号のいずれかに該当)
※3 平成18年10月1日において現に旧障害児相談支援事業、身体障害者相談支援事業、知的障害者相談支援事業、精神障害者地域生活支援センターの従業者の場合は、平成18年9 月30日までの間の期間で通算して3年以上であればよい。
実務経験の要件は、基本的には国の基準に基づいていますが、各自治体によって細かな運用が異なる場合があります。
例えば埼玉県では、相談支援専門員になるために、次のような実務経験を満たす必要があります。
参照 ☞相談支援専門員の要件となる実務経験等(厚生労働省告示225、226、227)
埼玉県では、国家資格※1を持っている人であっても、その資格に基づく業務に 5年以上従事していること が必要です。
さらに、そのうち 3年以上は相談支援の業務または介護等の業務に従事している経験 が求められます。
※1 国家資格とは、以下を指します。
医師、歯科医師、薬剤師、保健師、助産師、看護師、准看護師、理学療法士、作業療法士、社会福祉士、介護福祉士、視能訓練士、義肢装具士、歯科衛生士、言語聴覚士、あん摩マッサージ指圧師、はり師、きゅう師、柔道整復師、管理栄養士、栄養士又は精神保健福祉士
また、実務経験の「1年」とは、単に期間だけではなく、実際に業務に従事した日数も基準となります。
一般的には 1年あたり180日以上の従事 が目安とされています。
ただし、実務経験は 通算5年以上かつ900日以上 の従事があれば認められるため、必ずしも毎年180日勤務している必要はありません。
なお、1日の考え方については、常勤である必要はなく、パートや非常勤でも問題ありません。
また、勤務時間についても明確な時間基準はなく、例えば 1日3時間の勤務であっても対象となる業務に従事していれば1日としてカウントされます。
そのため、週4日勤務などの場合でも、条件を満たしていれば実務経験として認められる可能性があります。
相談支援専門員として事業所に配置されるためには、相談支援従事者初任者研修を修了していることが必要です。
相談支援従事者初任者研修は、都道府県が実施主体となって開催する研修で、総時間数は42.5時間となっています。
研修は原則として毎年度実施されますが、受講定員が定められている場合が多いため、早期の申込みが重要です。
また、すでに配置されている相談支援専門員については、5年に1回、相談支援従事者現任研修(24時間)を修了することが義務付けられています。
さらに、相談支援専門員としての実務経験が3年以上となると、主任相談支援専門員研修(30時間)を受講することが可能となります。
この研修を修了することで、主任相談支援専門員として事業所に配置されることが可能となります。
【主任相談支援専門員について】
主任相談支援専門員とは、障害者および障害児に対する相談支援に関して、より高度な知識および豊富な実務経験を有する者であり、地域全体の相談支援体制の強化や、相談支援専門員の人材育成・指導的役割を担う専門職です。
相談支援専門員の中でも、上位に位置付けられる資格とされています。
主任相談支援専門員を配置し、一定の要件を満たした場合、新たな加算を算定することが可能となります。

【相談支援員について】
「社会福祉士」「精神保健福祉士」の資格がある方は、新卒や実務経験がない方でも、
① 機能強化型の基本報酬を算定している指定特定相談支援事業所
② 主任相談支援専門員を配置している相談支援事業所
③ 常勤専従での勤務
上記全ての要件を満たす場合、相談支援専門員の資格を取る前から相談支援を行う「相談支援員」として働くことができる制度です。
サービス等利用計画の原案の作成及びモニタリングの業務を行うことが可能です。
令和6年度より新たに創設されました。
「相談支援員」として働いたのち、実務経験の要件を満たした場合は「相談支援専門員」になるための研修(相談支援従事者初任者研修(養成研修))を受講することができます。
相談支援専門員は、条件を満たせば独立して事業所を開設することが可能です。
相談支援事業所は、必ずしも他の障害福祉サービスと併設する必要はなく、相談支援のみを行う「独立型の相談支援事業所」として運営することもできます。
指定を受けるためには、相談支援専門員の配置や運営基準など、各自治体が定める要件を満たす必要がありますが、小規模な体制でも開設できる点が特徴です。
また、独立型の事業所は特定のサービス事業所に偏らず、利用者にとって最適なサービスを中立的な立場で提案しやすいというメリットがあります。
地域の事業所や関係機関と連携しながら支援を行うことで、地域の相談支援体制の一翼を担うことが期待されています。
以下の記事では、長年独立型の相談支援事業所を運営している事業者の営業実例を紹介しています。
収益の目安や事業運営の大変な点など、さまざまな疑問についてまとめています。
相談支援事業の開設や独立を検討している方は、よろしければ参考にしてみてください。
障害福祉サービスの指定申請・運営については
【越谷で障害福祉サービス指定申請を支援する『社会福祉士×行政書士なばな事務所』】
をご覧ください。
どんなに些細なことでもお気軽にご相談ください!
初回相談無料にて承っております。
⇩お問い合わせはこちらから⇩